开心彩

欢迎来到艾思捷传动技术(上海)有限公司官方网站!

艾思捷传动技术(上海)有限公司

让传动更高效、更可靠专注12#锡青铜蜗轮减速机研发生产

技术热线181-3611-8455
扫一扫加微信扫一扫加微信

技术资讯

您的当前位置:首页 > 新闻资讯 > 技术资讯

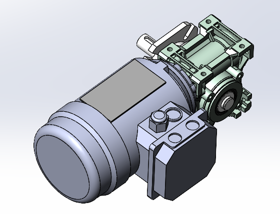
单面法兰出轴蜗轮减速机 SJMRV040-50-D50方法兰单向输出轴

返回列表 来源:艾思捷 查看手机网址
扫一扫!单面法兰出轴蜗轮减速机 SJMRV040-50-D50方法兰单向输出轴扫一扫!
浏览:- 发布日期:2024-06-29 00:29:02【


   蜗轮减速机输出方式多样化,输出型形式分为:孔输出、单向轴输出、双向轴输出。可按实际要求采用多种安装形式,多个面均可按照.例如以下为单面法兰出轴蜗轮减速机

   艾思捷型号为SJMRV040-50-D50方法兰单向输出轴.


单面法兰出轴蜗轮减速机 SJMRV040-50-D50方法兰单向输出轴.jpg

单面法兰出轴蜗轮减速机 SJMRV040-50-D50方法兰单向输出轴.png

艾思捷欢迎广大客户来电咨询,蜗轮减速机支持非标定制,定制热线:盛工 18116258006.